各大跨境平台收紧西班牙税务合规要求,ROI提交进入倒计时。未按时合规将面临商品下架、泛欧计划暂停及罚款风险。ROI申请条件趋严、耗时较长,卖家需提前准备资料并尽快完成税务合规……
近期,亚马逊、速卖通等各大跨境电商平台相继发布通知——西班牙欧盟税号(ROI)的提交已进入关键倒计时阶段。若未能按时完成合规,您的店铺将面临商品下架禁售、泛欧计划受限、甚至高额罚款等严峻后果!
作为全球领先的跨境合规专家,AVASK在此提醒广大跨境电商卖家,务必高度重视,尽快完成西班牙欧盟税号(ROI)合规。
核心要点:西班牙税务合规
各大跨境电商平台政策收紧,合规已成为跨境电商运营的生命线。西班牙税局与各大平台联动,对税务合规的审查力度空前。以下是跨境卖家必须关注的几个关键点:
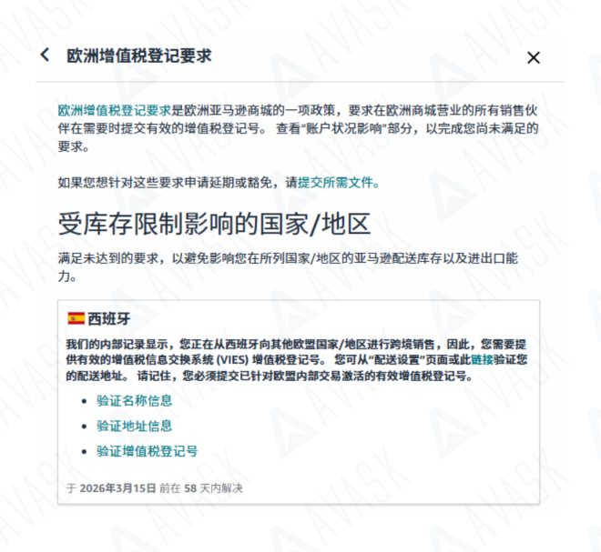
1. 截止日期迫近:亚马逊卖家需留意各自收到的通知邮件,速卖通平台临时延期申请通道将于2026年3月31日截止!
2. 未合规的影响:强制下架商品,影响正常销售;泛欧计划(Pan-EU)暂停,影响欧洲多国库存调配;无法创建发往西班牙FBA仓库的新货件,供应链中断;欧盟跨境B2B无法自动开具免税发票,增加运营成本。
西班牙拥有两种主要税号,跨境卖家常常混淆。了解它们的区别是合规的第一步:
合规指南:ROI核心申请条件
申请西班牙ROI需满足一定的前置条件:已注册并绑定西班牙NIF,完成海牙认证及电子通信备案,并已产生欧盟跨境交易。
递交申请材料后,通常会在1~2个月内收到调查问卷。回复调查问卷后,如税局没有其他疑问,预计在2~3个月内收到欧盟税号的生效通知。具体时效以税局审理进度为准。核心申请材料如下:
① 平台销售证明 (6个月内)
② 有效的其他欧盟国家税号证书 (如有)
③ 已绑定西班牙税号的店铺链接
④ 近3个月西班牙发往其他欧盟国家的销售记录/欧盟B2B发票 (遇调查需要)
申请ROI过程复杂且耗时,任何资料不符或流程错误都可能导致驳回。选择专业的合规服务商,将显著提高申请成功率并缩短办理周期。AVASK深耕欧洲税务合规14年,能够为跨境卖家提供专业的税务合规服务。
如果您有任何跨境税务合规相关需求或疑问,欢迎扫描上方二维码联系AVASK税务专家,免费领取《出海合规100问》!


